当前位置: 首页 > 产品大全 > 实用餐饮业厨房管理制度模板(熊猫办公推荐)

实用餐饮业厨房管理制度模板(熊猫办公推荐)

实用餐饮业厨房管理制度模板(熊猫办公推荐)

为帮助餐饮企业建立系统化、标准化的厨房管理,提升运营效率与食品安全水平,我们基于熊猫办公等平台的专业资源,整理了核心的厨房管理制度要点,并推荐获取实用Word模板的途径。

一、 厨房管理制度的核心模块
一份完善的厨房管理制度应涵盖以下关键方面:

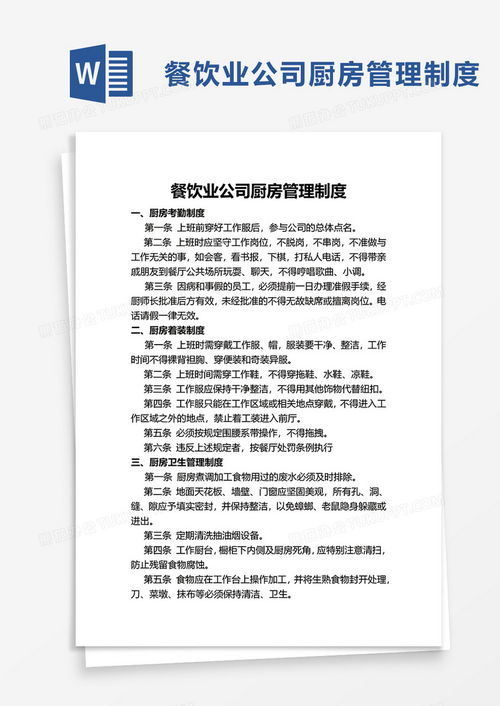
  1. 人员管理:明确厨房组织架构、各岗位职责(如厨师长、砧板、炉灶、冷菜、面点等)、考勤制度、行为规范(个人卫生、着装要求)以及培训与考核机制。
  2. 生产流程管理
  • 原料管理:包括采购标准、验收程序、仓储规范(分类存放、先进先出)、领用制度。
  • 加工制作:规定粗加工、切配、烹调、冷菜制作、面点制作等各环节的操作标准与卫生要求。
  • 出品管理:确立菜品的分量、口味、装盘、传菜标准,以及出品检查与退菜处理流程。
  1. 卫生与安全管理
  • 环境卫生:制定厨房区域(炉灶、案板、冷库、垃圾处理等)的日常清洁、定期消杀制度。
  • 食品安全:严格执行《食品安全法》,涵盖食品留样、添加剂管理、预防交叉污染、虫害防控等。
  • 操作安全:规范水、电、燃气设备的使用与保养,明确消防措施和应急预案。
  1. 成本与物资管理:建立菜单成本卡、日盘存制度,控制食材、能源消耗,管理厨房工具与设备。

二、 制度模板的价值与使用建议

  1. 标准化起点:专业模板提供了经过验证的框架和条款,企业可在此基础上快速编制,避免从零开始的繁琐与疏漏。
  2. 合规性基础:模板通常融入了基本的法律法规要求,有助于企业建立合规运营的基础。
  3. 个性化调整:下载模板后,必须根据本企业的实际规模、菜系特色、硬件条件进行修改和细化,使其真正贴合自身管理需求。
  4. 培训与执行依据:定稿后的制度应组织全员学习、考核,并张贴于醒目位置,作为日常运营、监督与奖惩的明确依据。

三、 如何获取与利用专业模板(以“熊猫办公”为例)
“熊猫办公”等专业文档平台提供了大量高质量的餐饮企业管理模板。

  1. 平台搜索:访问熊猫办公官网或App,在搜索框输入“餐饮厨房管理制度”、“餐饮企业管理规章”等关键词。
  2. 筛选与预览:从搜索结果中,根据文档标题、预览图和下载量,筛选出评分高、内容全面的Word格式模板。仔细预览目录和部分内容,确认其完整性。
  3. 下载与编辑:通常平台提供免费与付费模板。选择适合的模板下载后,使用Microsoft Word或兼容的办公软件打开。
  4. 针对性修改
  • 替换文档中的“[公司名称]”、“[部门]”等占位符。
  • 调整组织架构与岗位设置以匹配实际团队。
  • 细化操作标准,使其符合本店菜品的具体工艺要求。
  • 补充或修改卫生、安全条款,以符合当地监管规定。
  1. 定稿与实施:修改完成后,由管理层审核定稿。印制并组织培训,确保制度有效落地。

温馨提示:制度模板是高效的管理工具,但其生命力在于执行。结合定期的检查、反馈与优化,才能构建一个安全、高效、高品质的厨房,为餐饮企业的成功奠定坚实基石。


如若转载,请注明出处:http://www.zwqlxf.com/product/28.html

更新时间:2026-04-16 10:07:18